欢迎来到沃能渡车配网官网!
当前位置: 主页 > 车企动态
车企动态

四川新能源汽车电池回收利用示范创建全攻略

发布时间:2026-03-17人气:

电车资源获悉,5月18日,四川省经济和信息化厅发布《关于组织开展新能源汽车动力蓄电池回收利用示范企业等创建工作的通知》(以下简称“通知”)。

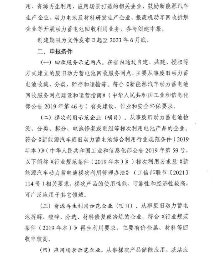
全省范围内,从事新能源汽车动力蓄电池回收服务、梯次利用、资源再生利用应用场景打造的相关企业,鼓励新能源汽车生产企业、动力电池及材料研发生产企业、报废机动车回收拆解企业等开展动力蓄电池回收利用业务,参与创建申报。创建期限为文件发布之日起2023年6月底。

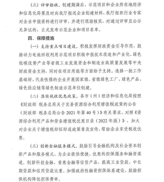
通知中对申报条件、工作程序等作出了详细说明,其中申报企业(项目)有回收服务示范网点、梯次利用示范企业(项目)、资源再生利用示范企业(项目)、应用场景示范企业四大类。

原文如下:

四川开展新能源汽车动力蓄电池回收利用示范企业等创建工作

四川开展新能源汽车动力蓄电池回收利用示范企业等创建工作

四川开展新能源汽车动力蓄电池回收利用示范企业等创建工作

四川开展新能源汽车动力蓄电池回收利用示范企业等创建工作

四川开展新能源汽车动力蓄电池回收利用示范企业等创建工作