欢迎来到沃能渡车配网官网!
当前位置: 主页 > 车企动态
车企动态

济南新能源汽车推广政策全攻略|充电补贴与交通便利

发布时间:2026-03-25人气:

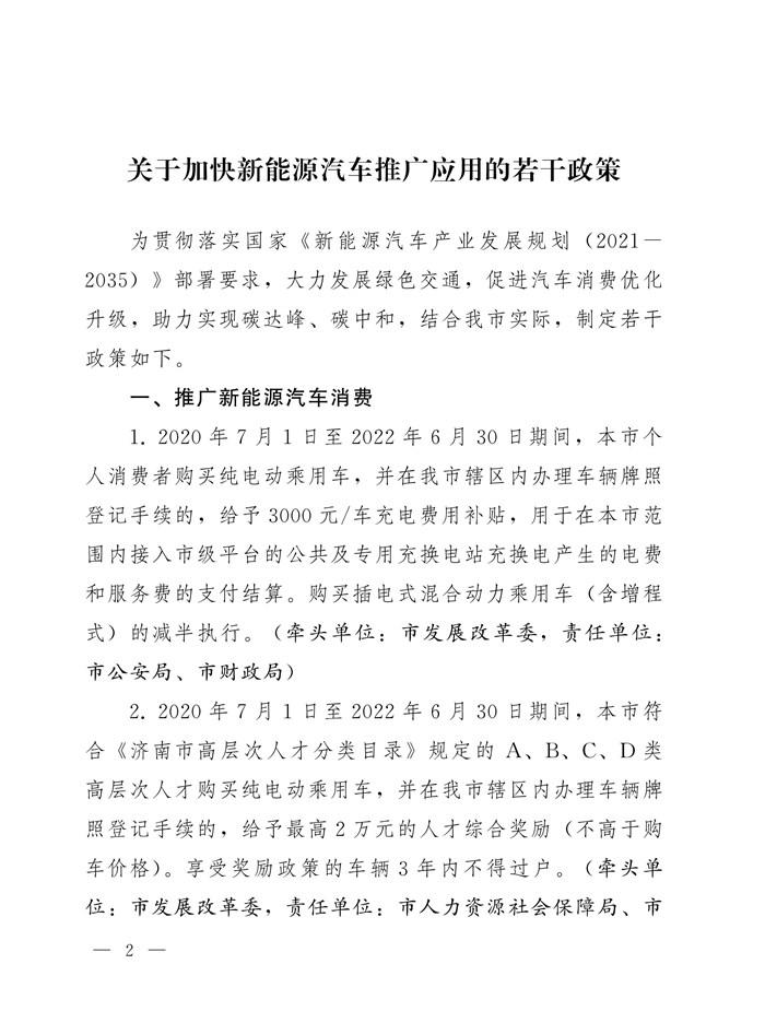
电车资源获悉,济南市人民政府办公厅2021年6月11日发布《关于加快新能源汽车推广应用的若干政策》。《政策》主要提出了推广新能源车消费、重点领域新能源车推广、差异化交通管理、完善基础设施配套网络、促进新能源汽车产业发展等5个方面的20条措施,构建了从推进新能源汽车产业发展到加快推广应用的政策体系。

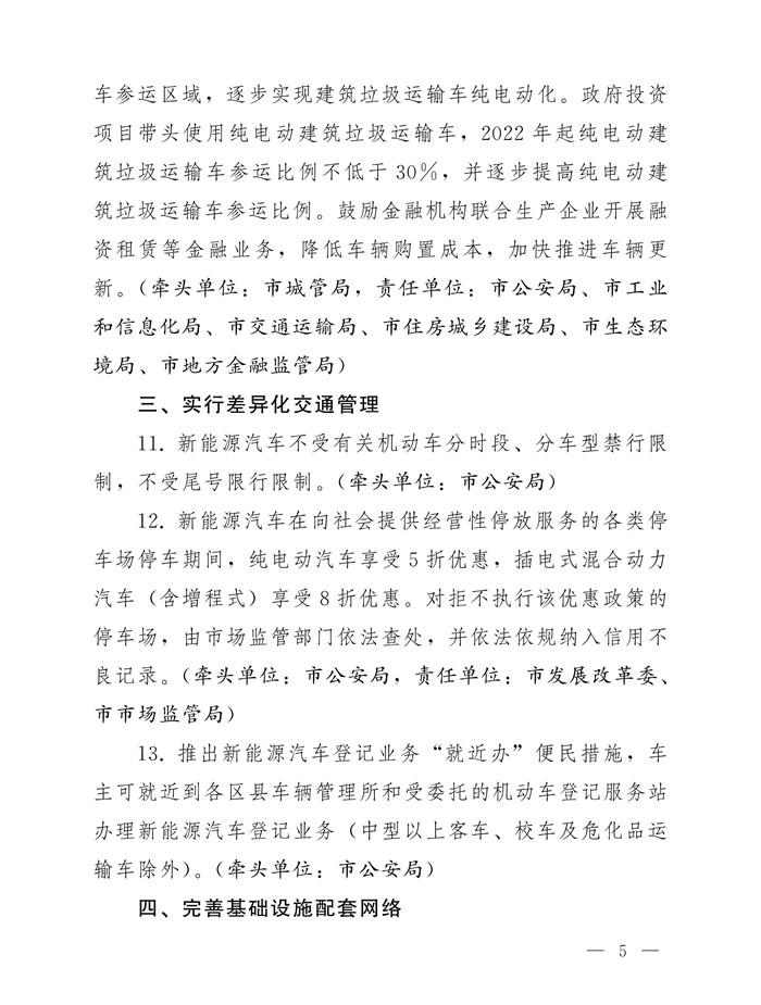
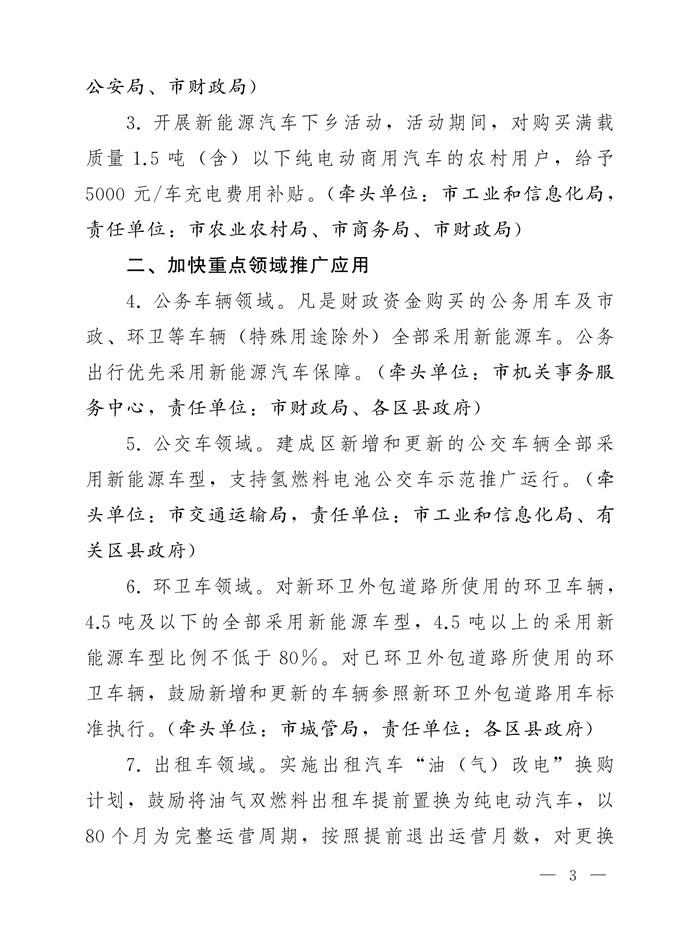
文件指出,新能源汽车不受有关机动车分时段、分车型禁行限制,不受尾号限行限制。对购买满载质量1.5吨(含)以下纯电动商用汽车的农村用户,给予5000 元/车充电补贴。引导快递、物流行业三轮车逐步更新为微型客厢式新能源物流车,对2021年更新车辆的,给予5000元/车充电费用补贴;对2022年更新车辆的,给予3000元/车充电费用补贴。

《政策》主要内容如下:

(一)加快推广新能源汽车消费方面。对个人消费者购买新能源汽车给予充电费用补贴,加快乘用车推广。对购买纯电动商用汽车的农村用户,给予充电费用补贴。

(二)加快重点领域新能源汽车推广应用方面。对公务用车、公交车、出租车、环卫车、快递物流车、驾考(驾培)车、建筑垃圾运输车等7个重点领域的新能源汽车推广,分别提出了具体工作措施要求和补贴政策。

(三)实行差异化交通管理方面。新能源汽车不受有关机动车分时段、分车型禁行限制,不受尾号限行限制;提供经营性停放服务停车场停车期间,纯电动停车费享5折优惠,插电式混合动(含增程式)享8折优惠。

(四)完善基础设施配套网络方面。优先推进居民住宅小区、公共停车场、机关事业单位内部停车场、高速公路服务区充换电设施建设。通对充电换电站建设运营及加氢站建设进行财政补贴等方式,引导企业加大新能源基础设施方面的投入。

(五)促进新能源汽车产业发展方面。出台补贴政策,从新能源汽车生产、开发、测试场和建设,以及购置汽车等方面给予政策支持。

《政策》原文如下:

济南发布加快新能源汽车推广若干政策 新能源物流车给予5000元充电补贴

济南发布加快新能源汽车推广若干政策 新能源物流车给予5000元充电补贴

济南发布加快新能源汽车推广若干政策 新能源物流车给予5000元充电补贴

济南发布加快新能源汽车推广若干政策 新能源物流车给予5000元充电补贴

济南发布加快新能源汽车推广若干政策 新能源物流车给予5000元充电补贴

济南发布加快新能源汽车推广若干政策 新能源物流车给予5000元充电补贴

济南发布加快新能源汽车推广若干政策 新能源物流车给予5000元充电补贴

济南发布加快新能源汽车推广若干政策 新能源物流车给予5000元充电补贴