欢迎来到沃能渡车配网官网!
当前位置: 主页 > 车企动态
车企动态

轻型货车技术要求全攻略|工信部公安部联合发布

发布时间:2026-03-26人气:

据电车资源了解,工信部、公安部两部委发布《工业和信息化部 公安部公开征求对《关于进一步加强轻型货车、小微型载客汽车生产和登记管理工作的通知》(征求意见稿)的意见》(以下简称“意见”),向社会公开征求意见。

工信部、公安部两部委公布轻型货车相关技术要求

附件中明确指出为从产品源头有效消除轻型货车“大吨小标”、超载运输隐患,减少小微型载客汽车非法改装空间,轻型货车产品需要增加货厢材质、厚度、重量等参数信息。不符合本通知要求的新产品,工业和信息化部将不予公告。

当发现车型配置与总质量不匹配、不合理,或存在生产企业制作使用“值班车厢(车斗)”送检的车型,检验机构应及时停止检验并向主管部门报告。

附件中特别强调,如生产企业仍有主观故意生产销售“大吨小标”产品、“一车双证”等违规行为的,一经确认,工业和信息化等部门将依法依规从严从重处理,并责令企业收回违规产品;构成犯罪的,依法追究企业负责人刑事责任。

轻型货车相关技术要求

(一)总质量超过3500kg的仓栅式轻型货车(包括养蜂车、畜禽运输车等仓栅结构的运输类车辆)货厢应采用多层仓栅式结构(货厢底板至仓栅顶部最大距离小于1500mm除外);层板(指贯穿整体货厢且与车辆货厢底板平行,物理上将货厢分成一个或多个空间的平面)布置应均匀、合理、不可拆卸。

(二)具有自卸功能的栏板式轻型货车(包含垃圾车、随车起重运输车等运输类产品。其中垃圾车主要是指与自卸车功能结构相似的专用货车产品,不包含压缩式、摆臂式、自装卸式、车厢可卸式垃圾车)总质量应小于等于3500kg,车辆总长度小于等于5000mm。

(三)不允许利用自卸车底盘改装普通栏板、厢式、仓栅和平板式货车。

(四)总质量超过3500kg的轻型货车(不包含客厢式运输车)车辆结构配置技术要求:

1.轮胎负荷不大于总质量的1.4倍。轮胎名义断面宽度不超过7.00in(英制)或者不超过195mm(公制);

2.发动机(柴油)排量:不大于2.5L(不包括冷藏车);

3.货厢内部宽度不大于2100mm。

(五)轻型货车(不含新能源汽车)载质量利用系数应满足以下要求:

表  轻型货车载质量系数限值要求


总质量M(kg)

M≤3500

3500<M<4500

整备质量m(kg)

m﹥1100

载质量

利用系数

栏板式货车

≥0.65

≥0.75

自卸货车

≥0.55

-

仓栅式货车

≥0.55

≥0.65

厢式货车

≥0.50

≥0.60

冷藏车

≥0.30

≥0.40

越野栏板式、仓栅式货车

-

≥0.40

越野厢式货车

-

≥0.30


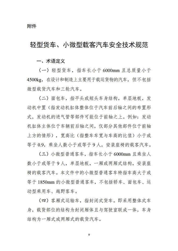
以下是附件全文:关于进一步加强轻型货车、小微型载客汽车生产和登记管理工作的通知(征求意见稿).doc

工信部、公安部两部委公布轻型货车相关技术要求

工信部、公安部两部委公布轻型货车相关技术要求

工信部、公安部两部委公布轻型货车相关技术要求

工信部、公安部两部委公布轻型货车相关技术要求

工信部、公安部两部委公布轻型货车相关技术要求

工信部、公安部两部委公布轻型货车相关技术要求

工信部、公安部两部委公布轻型货车相关技术要求

工信部、公安部两部委公布轻型货车相关技术要求

工信部、公安部两部委公布轻型货车相关技术要求

工信部、公安部两部委公布轻型货车相关技术要求

工信部、公安部两部委公布轻型货车相关技术要求

工信部、公安部两部委公布轻型货车相关技术要求

工信部、公安部两部委公布轻型货车相关技术要求

工信部、公安部两部委公布轻型货车相关技术要求