欢迎来到沃能渡车配网官网!
当前位置: 主页 > 车企动态
车企动态

成都划定绿色货运示范区|新能源汽车推广方案全攻略

发布时间:2026-03-27人气:

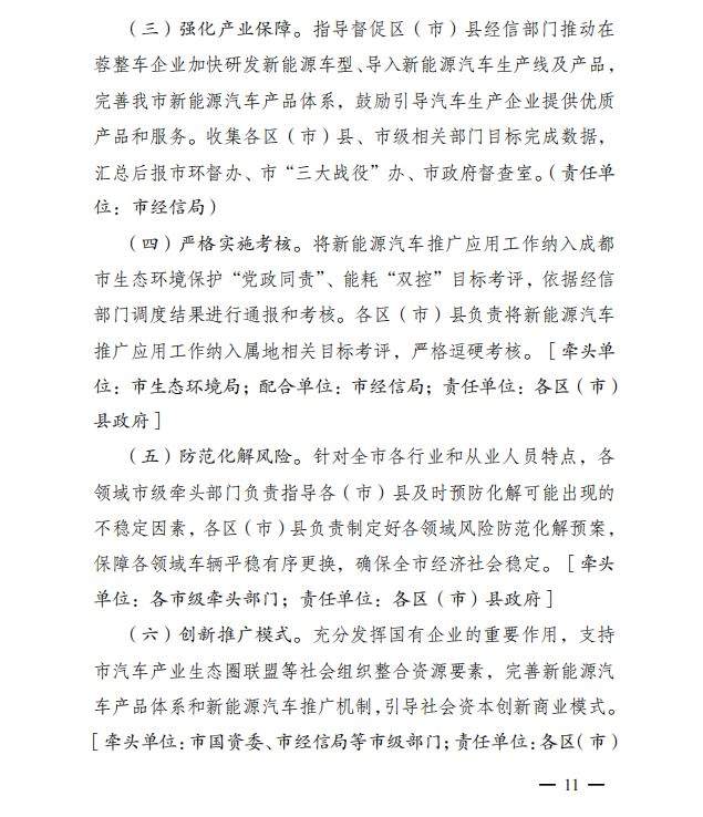
电车资源获悉,近日,成都市经济和信息化局与成都市生态环境局联合印发《成都市 2021 年新能源汽车推广应用实施方案》(以下简称“方案”)。方案提出,在货运车方面,划设成都三环路以内和高新南区部分道路合围区域为本市绿色货运示范区,燃油燃气货车在示范区的具体禁行时段由相关部门另行制定发布。成都市力争 2021 年底新能源汽车(含纯电动汽车、插电式混合动 力汽车、燃料电池汽车)占比达到 4%,据此测算,完成该目标全市2021年需力争新增推广新能源汽车9万辆左右,累计达到23万辆左右。

原文如下:


划设绿色货运示范区    成都发布新能源汽车推广方案

划设绿色货运示范区    成都发布新能源汽车推广方案

划设绿色货运示范区    成都发布新能源汽车推广方案


划设绿色货运示范区    成都发布新能源汽车推广方案


划设绿色货运示范区    成都发布新能源汽车推广方案

划设绿色货运示范区    成都发布新能源汽车推广方案

划设绿色货运示范区    成都发布新能源汽车推广方案

划设绿色货运示范区    成都发布新能源汽车推广方案

划设绿色货运示范区    成都发布新能源汽车推广方案

划设绿色货运示范区    成都发布新能源汽车推广方案


划设绿色货运示范区    成都发布新能源汽车推广方案