1月12日,西安市发改委、市财政局、市住建局以及市科技局四部门联合印发《西安市新能源汽车充(换)电基础设施建设运营财政补贴实施细则》的通知。对细则执行有效期内建设完成并通过验收的个人自用充电设施,由市财政给予1万元/根一次性建设及电费补贴。
补贴对象:公用充电桩投资主体及市民个人
据了解,补贴对象为在西安市(不含西咸新区)备案、建设、通过验收并正式投用的公(专)用充(换)电设施的投资主体,给予其财政补贴。
申领公(专)用充(换)电设施补贴的,应同时满足投资主体近3年内在财政资金申报、专项审计、政府主导的专项监督检査中无违法违规现象;投资主体年度建设充(换)电设施功率总数不少于1000千瓦,换电设施不受此条限制;申请财政补贴前,新建充(换)电设施应通过住建部门的正式验收;申请财政补贴前,投资主体将新建充(换)电设施应按互联互通要求接入市级平台等条件。
对在西安市新购新能源汽车,且在自有车位上新建固定充电桩的个人,给予一次性财政补贴。个人自用充电设施申领财政补贴应满足下列条件:申领人充电设施需经住建部门验收合格;申领人在西安市行政区内的自有产权车位上新建固定充电桩。此外,申领人只能申请享受一次财政补贴。
公用充电桩:电量可享受每度0.15元市级补贴标准
在2020年9月25日前建设完成并通过验收投入运营的公(专)用充(换)电设施,按照“对在我市备案、建设完成、通过验收并正式投入使用的新建充(换)电设施,给予充(换)电实际投资(不含征地费用)30%的一次性财政补贴”标准执行。

在2020年9月25日后(含)建设完成并通过验收投入运营的公(专)用充(换)电设施,依据接入市级平台充电交易信息记录的用电量给予运营补贴,文件执行期内补贴每年可申请一次,市级补贴标准为0.15元每度;各开发区在市级补贴基础上每度电再补贴0.15元,其他区县根据实际情况在市级补贴标准的基础上再进行补贴。
新旧补贴政策不能重复享受。凡享受过实际投资(不含征地费用)30%的一次性建设补贴的主体,不再享受运营补贴。
符合条件的个人:充电桩可获得1万元补贴
对在本细则执行有效期内建设完成并通过验收的个人自用充电设施,由市财政给予10000元/根一次性建设及电费补贴。
对新购新能源汽车的要求应符合以下条件:车辆销售开票、挂牌登记时间应在2020年9月25日至2022年12月31日期间。车辆应被纳入工业和信息化部《新能源汽车推广应用推荐车型目录》等相关目录;纯电动汽车驱动电机峰值功率应不少于70千瓦;纯电续驶里程(工况法)应不少于300公里等。
新建充电设施应为固定安装的全新设备,且符合国家相关行业标准;在个人产权车位(宅基地)的要单独接线,设置独立电表,安装施工人员应具备相关行业资质。

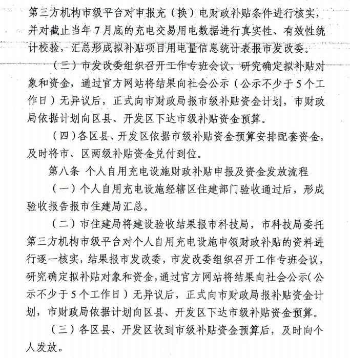
符合条件的企业及市民,请登录市发改委网站申报,补贴对象公示等信息也将在市发改委官方网站发布。
政策原文如下: