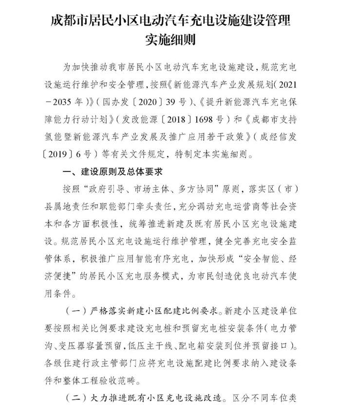
成都出台居民小区电动车充电设施建设管理细则,明确新建与既有小区充电设施配建要求,力争到2025年实现公用桩全覆盖、自用桩应装能装,助力城市绿色出行发展。

工信部将对获准入公告的新能源专用车开展抽检工作,重点核查整车结构参数、电池安全及续驶里程等关键指标。了解这些检查内容,助力企业合规生产与产品升级。

昌江县发布新能源汽车奖励政策,单辆车最高奖励1万元。购车价格不同,奖励金额也不同,涵盖充电、停车、通行等多个方面,助力汽车消费升级。

西安市公安局发布通告,明确在十四运及残特奥会期间,悬挂新能源号牌的载货汽车不限行,全天候可通行。了解政策详情及通行指南,确保运输顺畅。

工信部与公安部联合发布轻型货车技术规范,明确货厢结构、总质量限制及载重系数要求,旨在杜绝‘大吨小标’和非法改装行为,保障道路安全。
