欢迎来到沃能渡车配网官网!
当前位置: 主页 > 行业新闻
行业新闻

纯电动乘用车技术条件征求意见|行业标准修订全攻略

发布时间:2026-03-25人气:

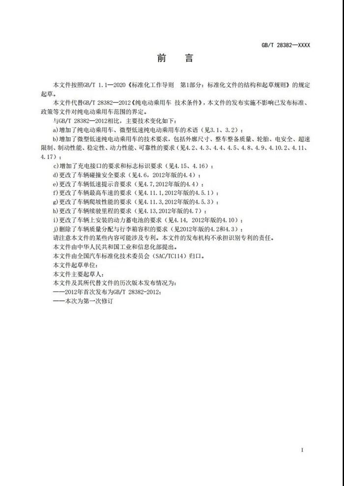
为促进纯电动乘用车技术进步,保障行业规范健康发展,按照《中华人民共和国标准化法》,工业和信息化部装备工业一司组织全国汽标委开展了GB/T 28382《纯电动乘用车技术条件》推荐性国家标准的修订,已形成征求意见稿,现公开征求社会各界意见。

征求意见截止日期为2021年8月16日,如有意见和建议,请以书面(个人需署名,单位需加盖公章,并留联系方式)或电子邮件形式进行反馈。

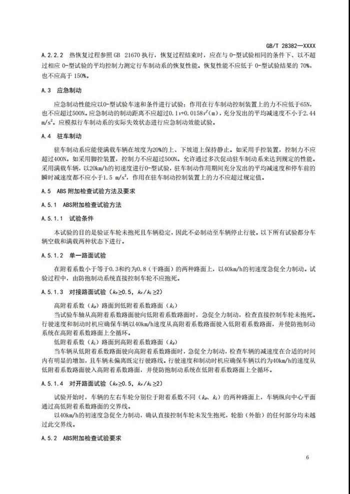
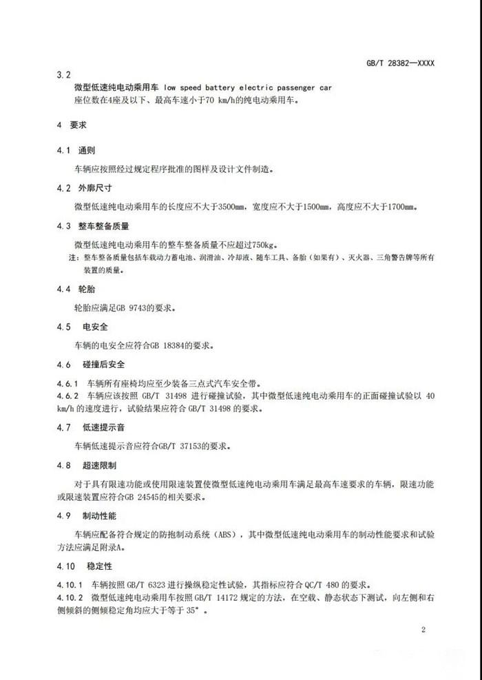
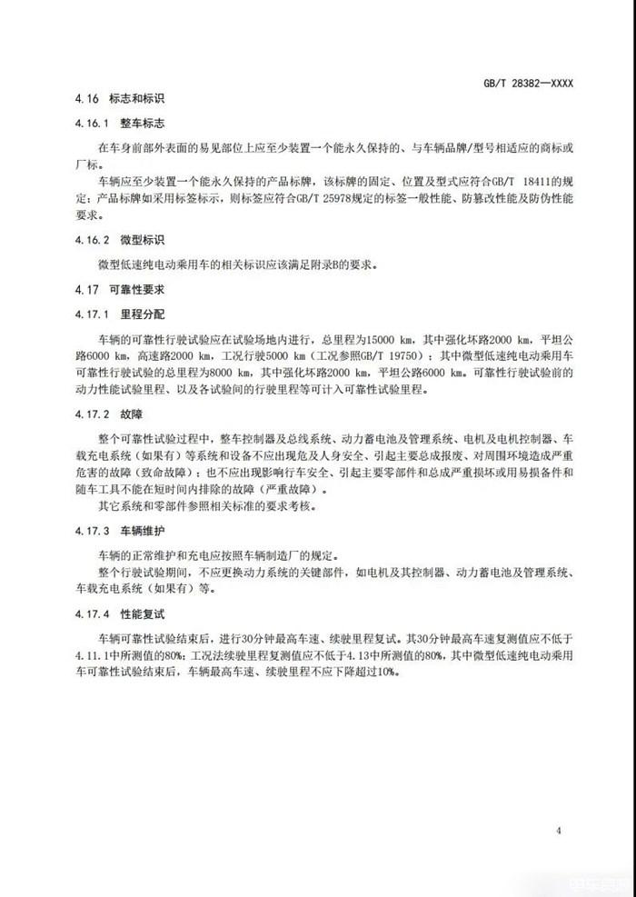
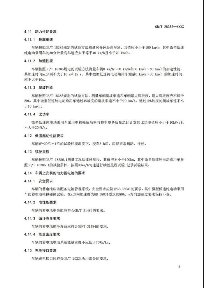
附件1:《纯电动乘用车技术条件》(征求意见稿).docx

附件2:《纯电动乘用车技术条件(征求意见稿)》编制说明.docx

联系方式:

传  真:010-66013726

邮  箱:vehicle@miit.gov.cn

地  址:北京市西城区西长安街13号工业和信息化部装备工业一司,100804

装备工业一司

2021年6月17日

工信部:公开征求对推荐性国家标准《纯电动乘用车 技术条件》的意见

工信部:公开征求对推荐性国家标准《纯电动乘用车 技术条件》的意见

工信部:公开征求对推荐性国家标准《纯电动乘用车 技术条件》的意见

工信部:公开征求对推荐性国家标准《纯电动乘用车 技术条件》的意见

工信部:公开征求对推荐性国家标准《纯电动乘用车 技术条件》的意见

工信部:公开征求对推荐性国家标准《纯电动乘用车 技术条件》的意见

工信部:公开征求对推荐性国家标准《纯电动乘用车 技术条件》的意见

工信部:公开征求对推荐性国家标准《纯电动乘用车 技术条件》的意见

工信部:公开征求对推荐性国家标准《纯电动乘用车 技术条件》的意见

工信部:公开征求对推荐性国家标准《纯电动乘用车 技术条件》的意见