欢迎来到沃能渡车配网官网!
当前位置: 主页 > 行业新闻
行业新闻

2021上半年汽车政策全攻略|新能源与智能网联发展重点

发布时间:2026-03-26人气:

2021年上半年,为进一步促进汽车消费,推动“3060”双碳目标实现,国家及地方更为密集地出台了汽车相关政策。当中,新能源依然是提及重点,物流货运车被核心聚焦,充换电、氢能等亦被列入相关规划。此外,智能网联汽车法规标准进一步被细化。盖世汽车通过多方搜集,具体梳理如下。

促消费利好信号持续释放

延续2020年政策东风,2021年国家及地方在刺激汽车消费方面持续释放利好信息。

年初,商务部等12部门印发了《关于提振大宗消费重点消费促进释放农村消费潜力若干措施的通知》,通知指出,释放汽车消费潜力,鼓励有关城市优化限购措施,增加号牌指标投放。开展新一轮汽车下乡和以旧换新,鼓励有条件的地区对农村居民购买3.5吨及以下货车、1.6升及以下排量乘用车,对居民淘汰国三及以下排放标准汽车并购买新车,给予补贴。

在此前后,北京、广东等地亦发布相关政策,增加汽车号牌配额等。如广东省明确在原有12万个/年增量指标配置额度的基础上,2021年将额外增加3万个增量指标。

2021上半年国家及地方汽车相关政策一览

新能源汽车依然是重点

从各项政策梳理来看,2021上半年新能源相关内容居多。当中,不少地方对于新能源汽车推广拟定了更为明晰的规划,基础设施的投入力度亦进一步加大。值得关注的是,商用车尤其是物流运输车成为推进的重点。

■ 目标规划更为明确,基础设施建设力度加大

在新能源发展规划方面,去年11月国务院办公厅已正式发布《新能源汽车产业发展规划(2021-2035)》,规划中提出,到2025年,新能源汽车新车销售量达到汽车新车销售总量的20%左右。进入2021年,各地方在新能源方面陆续拟定了相关发展目标。

如《浙江省新能源汽车产业发展“十四五”规划》中显示,到2025年,浙江省新能源汽车产量力争达到60万辆,建成加氢站30座,实现投放燃料电池汽车超过3000辆。此外,《上海市加快新能源汽车产业发展实施计划(2021—2025年)》中亦提出,“十四五”期间,全市新增注册汽车(不包含置换更新)中新能源汽车比重达到60%左右;至2025年,全市新能源汽车保有量达到100万辆左右。

2021上半年国家及地方汽车相关政策一览

除了推动新能源整车发展外,2021年部分地区对于充换电设施建设也拟定了清晰的目标。如湖南省计划到2025年底,全省充电设施保有量达到40万个以上;山西运城市拟定2025年末全市范围内集中式充(换)电站达到45座,其中新建37座;充电桩达到7099个,其中新建6142个。

2021上半年国家及地方汽车相关政策一览

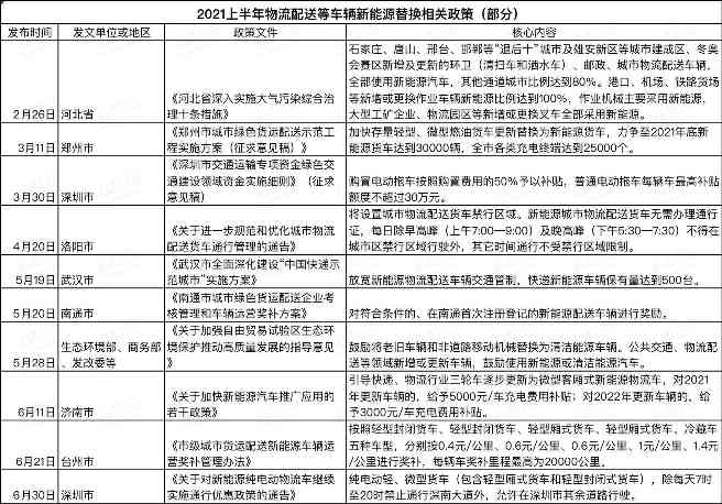
■ 新能源物流配送车辆被划重点,氢提及率增加

从各地陆续发布的新能源政策看,上半年不少地方将物流配送等商用车辆作为扶持的重点,扶持方式包括限行放宽、补贴、鼓励老旧车辆替换为清洁能源车辆等。

在限行放宽方面,如洛阳市印发的《关于进一步规范和优化城市物流配送货车通行管理的通告》中指出,将设置城市物流配送货车禁行区域,新能源城市物流配送货车无需办理通行证,每日除早高峰(上午7:00—9:00)及晚高峰(下午5:30—7:30)不得在城市区禁行区域行驶外,其它时间通行不受禁行区域限制。

补贴方面,如台州市发布的《市级城市货运配送新能源车辆运营奖补管理办法》中指出,将按照轻型封闭货车、轻型封闭货车、轻型厢式货车、轻型厢式货车、冷藏车五种车型,分别按0.4元/公里、0.6元/公里、0.6元/公里、1元/公里、1.4元/公里进行奖补,每辆车奖补里程最高为20000公里。

鼓励清洁能源车替换方面,如《郑州市城市绿色货运配送示范工程实施方案(征求意见稿)》中指出,加快存量轻型、微型燃油货车更新替换为新能源货车,力争至2021年底新能源货车达到30000辆,全市各类充电终端达到25000个。

2021上半年国家及地方汽车相关政策一览

除了加强物流配送车辆新能源替代外,部分省份还比较重视氢能的发展,在相关政策(含意见稿)中,不仅确定了氢能发展的大致方向,还具体列出了开展部分氢能示范项目、燃料电池汽车基地等具体的措施。如《北京市氢能产业发展实施方案(2021-2025年)》(征求意见稿)中提出,2023年前建成37座加氢站,推广燃料电池汽车3000辆;到2025年,新增37座加氢站建设,燃料电池车累计推广突破1万辆。

2021上半年国家及地方汽车相关政策一览

智能网联汽车相关规则更加细化

随着智能汽车快速发展,2021年以来,国家及地方逐步加快政策引导步伐,尤其对测试主体、测试场景以及网络安全等提出了更为细分化的规范和要求。

2021上半年国家及地方汽车相关政策一览

整体来看,2021年上半年在各项利好政策的助推下,车市取得了较高幅度增长,尤其是新能源汽车成绩可喜。不仅如此,我们看到诸多政策更着眼于未来,如氢能、智能网联汽车等,随着相关标准法规不断完善,国内汽车产业将迎来新的发展。