欢迎来到沃能渡车配网官网!
当前位置: 主页 > 行业新闻
行业新闻

东方市新能源汽车补贴办法|单辆车最高奖励1.1万元

发布时间:2026-03-27人气:

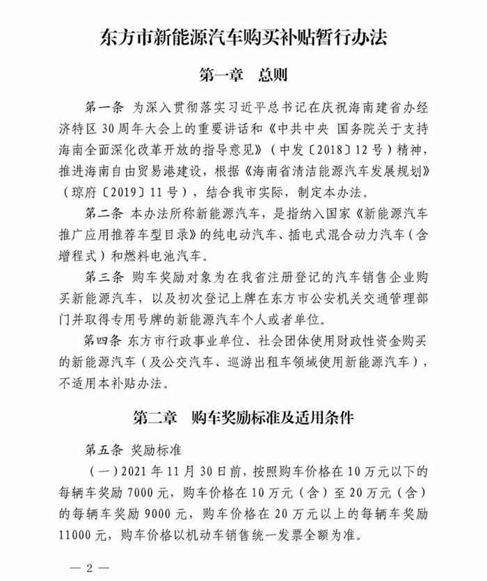
近日,电车资源获悉,东方市人民政府办公室印发《东方市新能源汽车购买补贴暂行办法》(以下简称“办法”)。此办法中所指的新能源汽车,是指纳入国家《新能源汽车推广应用推荐车型目录》的纯电动汽车、插电式混合动力汽车(含增程式)和燃料电池汽车。

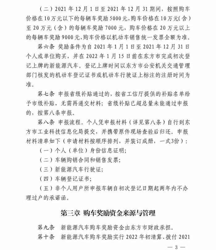
办法指出,在2021年1月1日至2021年11月30日购买新能源汽车,单辆车最高奖励1.1万;在2021年12月1日至2021年12月31期间购买新能源汽车,单辆车最高奖励9000元。

原文如下:


东方市2021年新能源汽车补贴办法:单辆车最高奖励1.1万元


东方市2021年新能源汽车补贴办法:单辆车最高奖励1.1万元

东方市2021年新能源汽车补贴办法:单辆车最高奖励1.1万元


东方市2021年新能源汽车补贴办法:单辆车最高奖励1.1万元


东方市2021年新能源汽车补贴办法:单辆车最高奖励1.1万元