欢迎来到沃能渡车配网官网!
当前位置: 主页 > 行业新闻
行业新闻

成都小区充电设施全覆盖计划|实用指南

发布时间:2026-03-27人气:

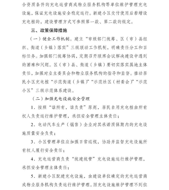
电车资源获悉,近日,成都市经信局、市住建局、市发改委、市市场监管局、市应急局、市人防办、市消防救援支队联合发布《成都市居民小区电动汽车充电设施建设管理实施细则》(以下简称《实施细则》)。《实施细则》明确:新建小区配建桩,新建小区建设单位按照比例要求建设充电桩和预留安装条件。小区交付使用时建设单位必须确定符合资质条件的充电运营商或物业服务机构等单位维护管理充电设施,保证充电设施安全稳定运行。

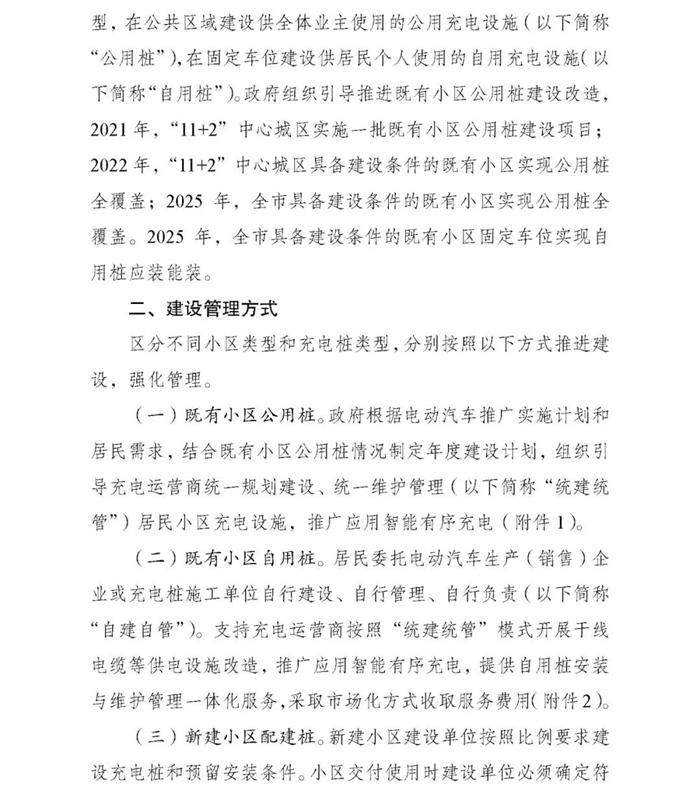
成都将由政府组织引导推进既有小区公用桩建设改造,力争到2025年,全市具备建设条件的既有小区实现公用桩全覆盖,全市具备建设条件的既有小区固定车位实现自用桩“应装能装”。

针对新建小区,成都将严格落实新建小区配建比例要求,各级住建行政主管部门应将充电设施配建比例要求纳入建设条件和整体工程验收范畴。新建小区建设单位要按照相关比例要求建设充电桩和预留充电桩安装条件。

针对既有小区,成都将大力推进充电设施改造。区分不同车位类型,在公共区域建设供全体业主使用的公用充电设施(“公用桩”),在固定车位建设供居民个人使用的自用充电设施(“自用桩”)。

以下是《实施细则》原文:

成都市经济和信息化局等7部门关于印发《成都市居民小区电动汽车充电设施建设管理实施细则》的通知

成经信发〔2021〕7号

四川天府新区、成都东部新区、成都高新区管委会,各区(市)县政府,市级有关部门,相关单位:

为进一步加快和规范成都市居民小区充电设施建设,市经信局会同市住建局、市发改委、市市场监管局、市应急局、市人防办、市消防救援支队研究制定了《成都市居民小区电动汽车充电设施建设管理实施细则》,现印发给你们,请认真贯彻执行。

成都市经济和信息化局       成都市住房和城乡建设局

成都市发展和改革委员会      成都市市场监督管理局

成都市应急管理局                成都市人民防空办公室

成都市消防救援支队

2021年8月12日


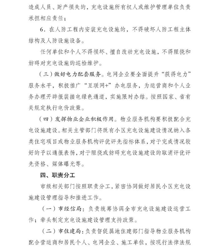
成都:力争到2025年小区实现公用桩全覆盖  实现自用桩“应装能装”

成都:力争到2025年小区实现公用桩全覆盖  实现自用桩“应装能装”

成都:力争到2025年小区实现公用桩全覆盖  实现自用桩“应装能装”

成都:力争到2025年小区实现公用桩全覆盖  实现自用桩“应装能装”


成都:力争到2025年小区实现公用桩全覆盖  实现自用桩“应装能装”