欢迎来到沃能渡车配网官网!
当前位置: 主页 > 行业新闻
行业新闻

昆明市充电设施补贴申报全攻略

发布时间:2026-03-28人气:

电车资源获悉,近日,昆明市发展和改革委员会、昆明市财政局发布《关于组织开展2021年三季度充电设施市级建设补贴申报工作的通知》(以下简称“通知”)。通知指出,昆明市2021年第三季度新能源汽车充电设施市级建设补贴申报对象为:1.在昆明市发展和改革委员会进行过充电基础设施建设运营登记的企业;2.其他符合申报充电基础设施奖励和补贴条件的单位或企业。

其中根据补贴资金分类,集中式充换电示范站补贴是对在主要街道路边、旅游景点、交通枢纽等单独报装变压器容量在315kVA及以上的集中式充换电示范站,按照20万元座的补贴标准给与一次性补贴(市、县各承担50%)。

原文如下:


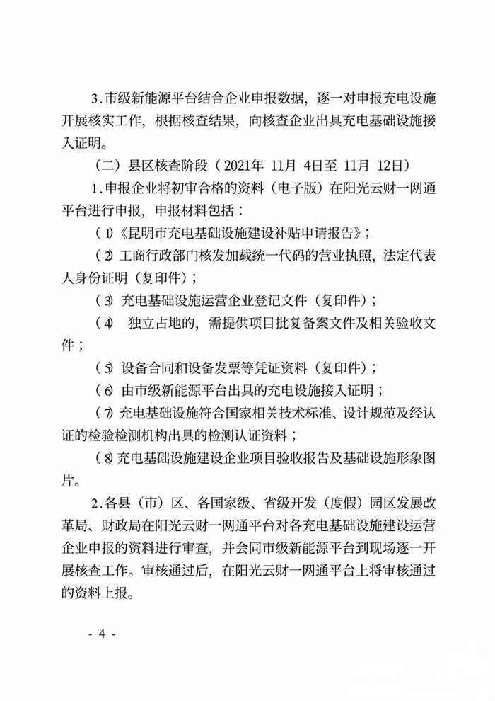
昆明市开展2021年三季度充电设施市级建设补贴申报工作

昆明市开展2021年三季度充电设施市级建设补贴申报工作

昆明市开展2021年三季度充电设施市级建设补贴申报工作

昆明市开展2021年三季度充电设施市级建设补贴申报工作

昆明市开展2021年三季度充电设施市级建设补贴申报工作

昆明市开展2021年三季度充电设施市级建设补贴申报工作