上海市发布新能源汽车产业发展计划,明确到2025年年产量将超120万辆,产值突破3500亿元。全面推动绿色交通能源体系建设,提升智能网联应用能力,完善基础设施配套,助力新能源汽车高质量发展。

28部门联合推动车联网和充电桩建设,助力新型消费发展。文章解读政策核心,涵盖智能网联汽车部署、充电设施优化配置及新能源车推广路径,为行业提供实用指导。

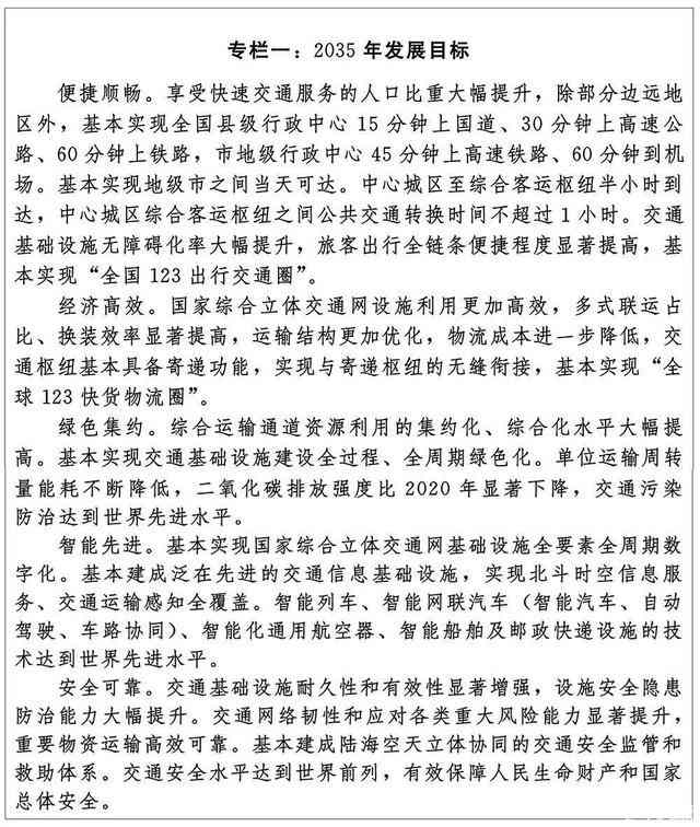
国务院印发《国家综合立体交通网规划纲要》,强调绿色低碳发展,推动交通基础设施与生态空间协调,构建现代化高质量国家综合立体交通网,助力实现碳达峰碳中和目标。

详解上海市2021年度新能源汽车购买和使用补贴政策实施办法,涵盖车型登记、确认凭证申请、充电设施核查及补助资金申请全流程,帮助用户高效完成新能源车购置流程。

洛阳发布城市建设三年行动方案,重点推进新能源物流配送车辆应用,提升城市基础设施水平。方案明确建设2200个新能源充电桩,推动公务、公交、环卫及物流车电动化,助力城市绿色转型与高质量发展。
