欢迎来到沃能渡车配网官网!
当前位置: 主页 > 最新资讯
最新资讯

五部委批准京沪粤启动燃料电池汽车示范应用|核心技巧

发布时间:2026-03-27人气:

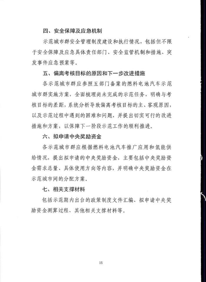
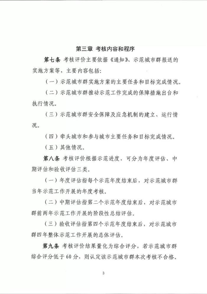
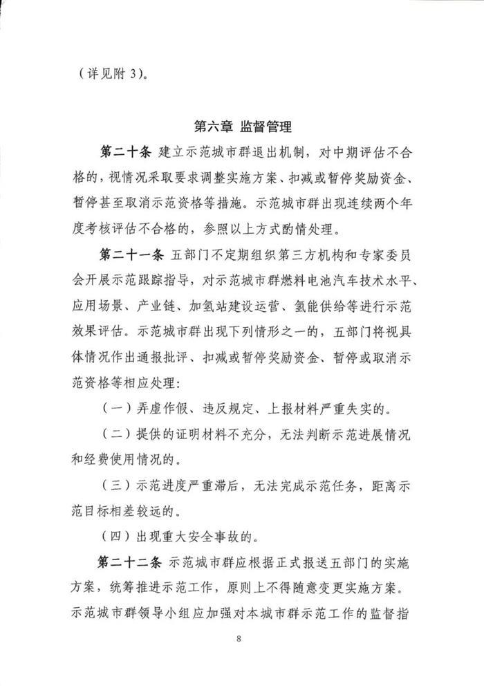
近日,财政部、工业和信息化部、科技部、国家发展改革委和国家能源局五部委联合发布《关于启动燃料电池汽车示范应用工作的通知》(以下简称“通知”)。通知指出,根据《关于完善新能源汽车推广应用财政补贴政策的通知》(财建〔2020〕86号)、《关于开展燃料电池汽车示范应用的通知》(财建〔2020〕394号)等文件要求,经专家评审,原则同意北京市、上海市、广东省所报送的城市群启动实施燃料电池汽车示范应用工作,示范期为4年。

原文如下:

五部委:北京上海广东启动燃料电池汽车示范应用工作

五部委:北京上海广东启动燃料电池汽车示范应用工作

五部委:北京上海广东启动燃料电池汽车示范应用工作

五部委:北京上海广东启动燃料电池汽车示范应用工作

五部委:北京上海广东启动燃料电池汽车示范应用工作

五部委:北京上海广东启动燃料电池汽车示范应用工作

五部委:北京上海广东启动燃料电池汽车示范应用工作

五部委:北京上海广东启动燃料电池汽车示范应用工作

五部委:北京上海广东启动燃料电池汽车示范应用工作

五部委:北京上海广东启动燃料电池汽车示范应用工作

五部委:北京上海广东启动燃料电池汽车示范应用工作

五部委:北京上海广东启动燃料电池汽车示范应用工作

五部委:北京上海广东启动燃料电池汽车示范应用工作

五部委:北京上海广东启动燃料电池汽车示范应用工作

五部委:北京上海广东启动燃料电池汽车示范应用工作

五部委:北京上海广东启动燃料电池汽车示范应用工作

五部委:北京上海广东启动燃料电池汽车示范应用工作

五部委:北京上海广东启动燃料电池汽车示范应用工作

五部委:北京上海广东启动燃料电池汽车示范应用工作

五部委:北京上海广东启动燃料电池汽车示范应用工作

五部委:北京上海广东启动燃料电池汽车示范应用工作

五部委:北京上海广东启动燃料电池汽车示范应用工作

五部委:北京上海广东启动燃料电池汽车示范应用工作

五部委:北京上海广东启动燃料电池汽车示范应用工作

五部委:北京上海广东启动燃料电池汽车示范应用工作

五部委:北京上海广东启动燃料电池汽车示范应用工作

五部委:北京上海广东启动燃料电池汽车示范应用工作

五部委:北京上海广东启动燃料电池汽车示范应用工作

五部委:北京上海广东启动燃料电池汽车示范应用工作

五部委:北京上海广东启动燃料电池汽车示范应用工作

五部委:北京上海广东启动燃料电池汽车示范应用工作