2022年新能源汽车补贴在2021年基础上退坡30%,公共领域车辆退坡20%。政策终止于12月31日,影响产业持续发展,本文解析补贴调整对市场及企业的影响。

科技部公示“十四五”新能源汽车重点专项2021年度18拟立项项目,涵盖锂电池材料、自动驾驶、混合动力等领域,实施周期36-60个月,公示期12月14日至18日,关注前沿技术发展动态,把握行业趋势。

四川启动新能源与智能汽车政策奖励申报,涵盖新车型、市场开拓、展会活动、公共平台、研发、关键零部件6方面支持,助企业提升竞争力,把握产业机遇,具体申报条件和流程详解,为行业提供实用指南。

郑州12月1日起实施最严交管措施,新能源车也限行。国四及以上柴油车、挂车等禁止驶入四环内,新能源微型货车限行三环区域早晚高峰,高架路禁行大型货车。详述不同车型限行时间及范围,助您规避处罚。

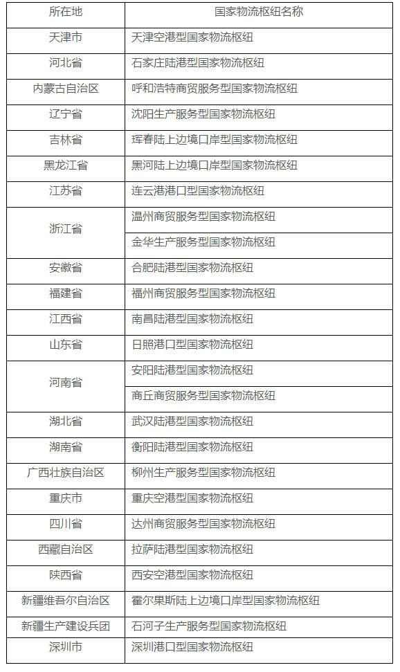
国家发改委公布‘十四五’首批25个国家物流枢纽建设名单,覆盖东中西部及东北地区,助力构建现代物流体系。文章详解枢纽布局、建设目标及政策支持,为物流行业提供发展新机遇,推动区域经济协同增长。
